储存安全
1.甲、乙类物品以及容易相互发生化学反应或者灭火方法不同的物品严禁和丙类等仓库混存。
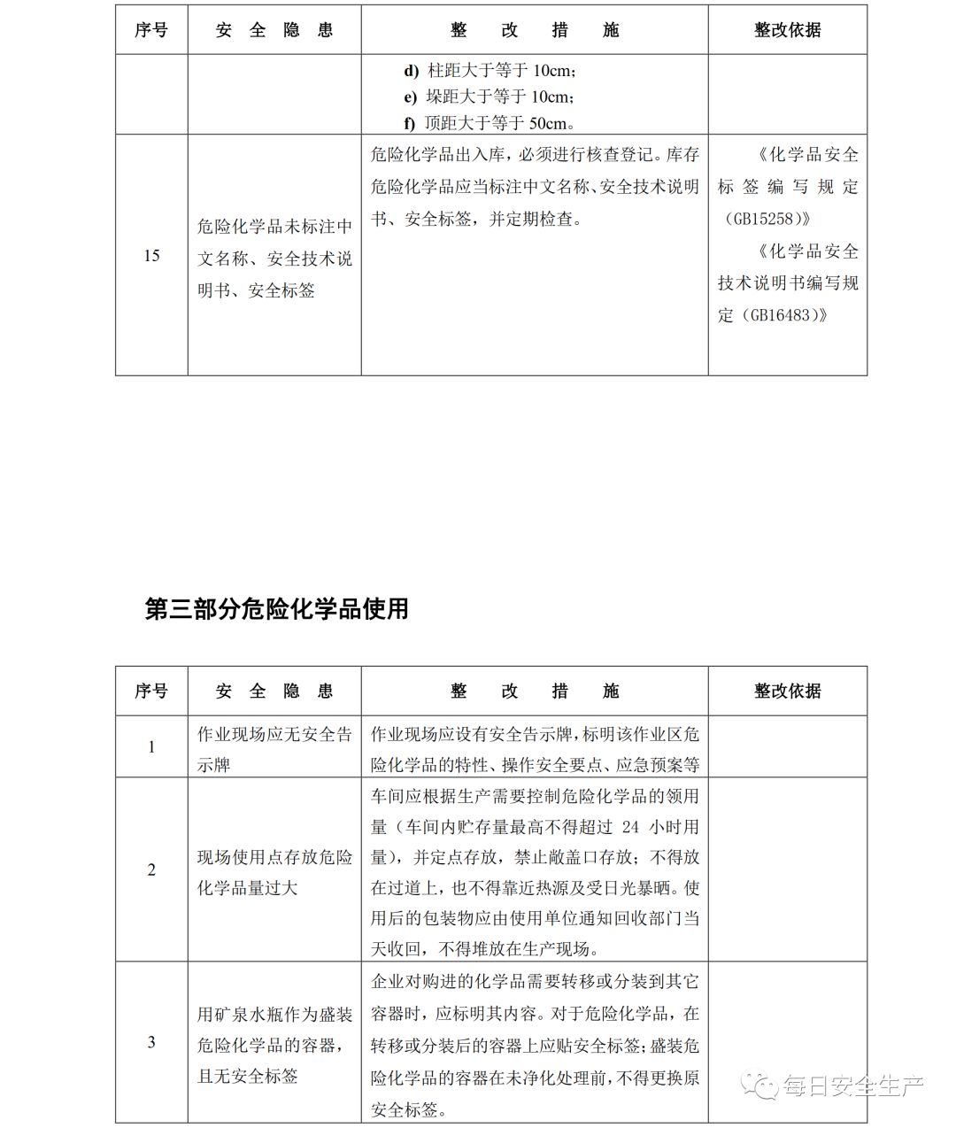
2.库存物品应当分类、分垛储存,物料及物品堆放应符合下列要求:物料及物品堆放应符合下列要求:

(1)每垛占地面积不应大于100 m2;
(2)垛与垛的间距不小于1m;
(3)垛与柱、梁间距不小于0.3m;
(4)垛与墙的间距不小于0.5 m;
(5)高架库内堆放应符合设计要求;
(6)堆垛与灯的距离不应小于0.5 m。
注:以上距离可用划线定位进行可视化,库房地面定位标线方法
(1)线宽:10cm
(2)材料:环氧地坪漆
(3)颜色:黄色漆,浅色地板用中黄Y07,深色地板用柠黄Y05。

3.货物堆垛应符合下重上轻,下大上小,规则平整的要求,仓库应设置限高线。
4.库房内货架各个结合处必须固定牢固。将主要内容、性质作标题,如不能表达出完整的意思,在正标题下可以再拟副标题。
电气安全
1.储存丙类固体物品的库房,不准使用碘钨灯和超过六十瓦以上的白炽灯等高温照明灯具。当使用日光灯等低温照明灯具和其他防燃型照明灯具时,应当对镇流器采取隔热、散热等防火保护措施,确保安全。
2.库房内不准设置移动式照明灯具。
3.照明灯具下方不准堆放物品,其垂直下方与储存物品水平间距离不得小于0.5米。
4.库房内敷设的配电线路,需穿金属管或用非燃硬塑料管保护。
5.库区的每个库房应当在库房外单独安装开关、配电箱。
6.库房内不准使用电炉、电烙铁、电熨斗等电热器具和电视机、电冰箱等家用电器。
7.仓储场所的电器设备应与可燃物保持不小于0.5米的防火间距。
8.仓储场所的电动传送设备、装卸设备、机械升降设备等的易摩擦生热部位应采取隔热、散热等防护措施。
9.仓储场所的电气线路、电气设备应定期检查、检测,如:红外热像仪检测、电缆绝缘检测、外观检查等。禁止长时间超负荷运行。
10.仓库电器设备的周围和架空线路的下方严禁堆放物品。
11.电动叉车及储电池严禁在仓库内充电。

库房消防等安全
1.库区内严禁吸烟和明火作业,设置醒目的禁烟等安全警示标志;需要动火,应按规定办理动火手续;
2.库区(含露天堆场)周围100 m内张贴禁止燃放烟花、爆竹标志;
3.仓储门口必须张贴醒目的“禁止烟火”等警告标识。
4.库房内严禁使用明火。库房外动用明火作业时,必须办理动火证,经仓库或单位防火负责人批准,并采取严格的安全措施。动火证应当注明动火地点、时间、动火人、现场监护人、批准人和防火措施等内容。
5.仓库内应当按照国家有关消防技术规范,设置、配备消防设施和器材。
6.消防器材应当设置在明显和便于取用的地点,严禁堵塞圈占。
7.仓储场所设置的消防通道、安全出口、消防车通道,应设置明显标志并保持通畅,不应堆放物品或设置障碍物。
8.高架库区域实行封闭管理,并有禁止无关人员进入的标识;巷道入口处安装门锁或门禁、联锁装置;只有排除故障、检查、维修人员方可进入;巷道内存在碰撞、触电、坠落物等伤害可能的位置设置安全警示标志;
9.生产车间与丙类仓库未用实体墙隔开。
10.设有仓库的建筑内,严禁设置员工宿舍。
11.仓储外围严禁搭建铁皮棚影响消防救援。
12.占地面积大于1500㎡的乙、丙类仓库,应设置环形消防车道,确实有困难时,应沿建筑物的两个长边设置消防车道。
13.仓库建筑占地面积大于300㎡的仓库应设置消防栓。
14.仓库建筑占地面积大于300㎡的仓库应至少设置两个安全出口。
15.仓库相邻两个安全出口边缘距离不小于5米。
16.丙类仓库不应设有办公室;确需设置的,应按消防要求做防火分隔。
14、丙类仓库直通室外的防火门应安装乙级及以上防火门。
17.每座占地面积大于1000㎡的棉、毛、丝、麻、化纤、毛皮及其制品的仓库;每座占地面积大于1500㎡或总建筑占地面积大于3000㎡的其它单层或多层丙类仓库,应设置自动灭火系统。
18.库房内需要设置货架堆放物品时,货架应采用非燃烧材料制作。
19.仓库管道穿墙缝隙、孔洞须做好防火填塞。

其它安全
1.仓库内机动叉车作业人员须持证上岗,并控制车速;进出仓库大门的叉车最高行驶速度为5 km/h;在库房内工作的人员,建议穿反光背心。

2.高处作业须经审批,做好个人防护,严禁使用木梯。
3.装卸平台区,若人员在高于2米以上的货车上进行装卸作业,应设置防坠落安全绳。
4.库房防火防爆应符合下列要求:
——库房外灭火的砂、铲、桶等应齐全;
——库内使用防爆型电气,所使用的工具应满足防火防爆的要求;
——进入易燃易爆区域的机动车辆,必须装设火星熄灭器(阻火器)。

5.仓库熏蒸杀虫作业区域防护。熏蒸库房和露天堆垛熏蒸作业区应设立有毒警示标志;投药完毕后应在密封袋上粘贴警示标识;熏蒸作业区周围按规定距离设置警戒线,派专人负责现场警戒,任何与熏蒸作业的无关人员禁止进入现场;作业人员应配备足够的防毒用具,穿戴专用工作服、手套。
6.装卸平台和设备设施应符合“GB 4387工业企业厂内铁路、道路运输安全规程”的要求,其中:
——现场设置安全警示标志,提示装卸作业的安全事项;
——装卸平台应有车辆、货物的定置线或区域标志;
——高出地面的装卸平台或平台内有车辆行驶的,应有警示线或标识;
——在禁火区域装卸,严禁将火种带入或在禁火区内吸烟,并设置禁火标志;

仓库安全检查表






危险化学品仓库检查表













































